Вы можете заказать решение любой нужной Вам задачи, выполнение любой работы для университета, колледжа, школы – от контрольной, лабораторной, практической – до курсовой м дипломной.

Ваш заказ будет выполнен высококвалифицированным специалистом в полном соответствии с Вашими требованиями.

Условие задачи в текстовой форме:

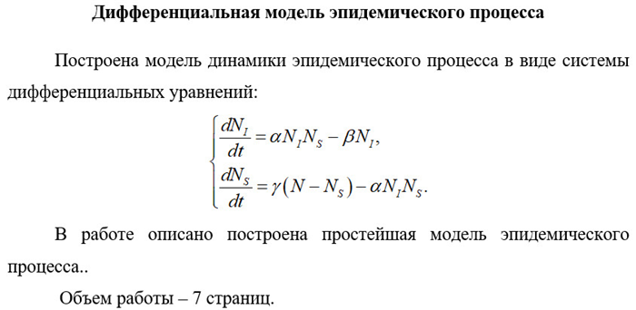
Дифференциальная модель эпидемического процесса Построена модель динамики эпидемического процесса в виде системы дифференциальных уравнений. В работе описано построена простейшая модель эпидемического процесса.. Объем работы – 7 страниц.

Полное условие задачи:

полное условие

Информация о решении задачи

Вид решения:   с подробными пояснениями

Форма решения:   текстовый документ

Тип файла решения:   .docx

Цена:   250 RUR

Купить